中国健康教育中心(以下简称“中心”)是国家卫生健康委员会直属事业单位。结合实际工作需要,中国健康教育中心本次公开招聘编内工作人员6名。现将有关事项公告如下:
一、单位简介
中心是中华人民共和国国家卫生健康委员会直属事业单位,负责健康教育与健康促进、卫生健康宣传领域的技术指导,开展相关理论与实践的研究,承担全国健康教育与健康促进、卫生健康宣传以及人口宣传教育活动的组织实施及信息管理、媒体联系、业务培训等有关技术和服务性工作。
二、招聘条件
1.具有中华人民共和国国籍。
2.遵守中华人民共和国宪法和法律,具有良好的道德品行和奉献精神。
3.热爱健康教育和卫生健康宣传事业。
4.具有岗位所需的专业知识和技能。
5.具有正常履行职责的身体条件。
6.具有北京市常住户口。
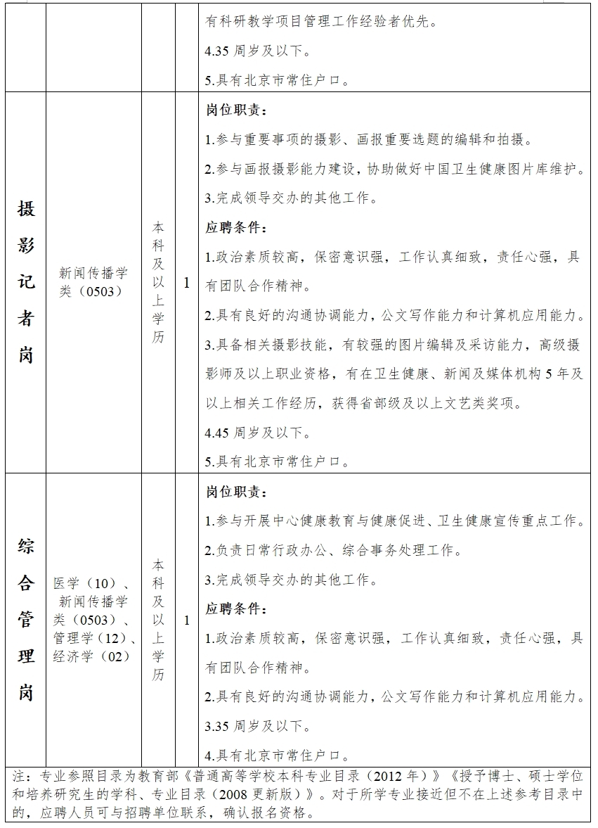
三、招聘岗位、数量及专业要求


四、招聘程序
(一)报名
1.报名截止日期:2021年12月15日。
2.报名方法:请填写《中国健康教育中心社会公开招聘应聘登记表》(见附件),并发送至邮箱:dqrsc@nihe.org.cn。注意:请将登记表文件名修改为“姓名+岗位+专业”。
(二)资格审查
中国健康教育中心对报名材料进行资格审查,资格审查合格后,将会电话通知参加笔试人员,未入围笔试人员不再电话通知。
(三)笔试
笔试具体时间、地点、要求等信息由中国健康教育中心另行通知。
(四)面试
根据笔试成绩按1:5的比例确定参加面试人选,不足1:5的,按照实际人数参加面试。笔试成绩不足60分的不列为面试人选。
面试具体事宜由中国健康教育中心另行通知。
(五)考察和体检
1.根据笔试、面试的综合成绩按岗位招聘人数1:1比例确定考察人选进行考察。
2.体检。统一组织考察合格人选进行体检和心理健康状况测试。
3.因应聘人员放弃或考察、体检不合格等原因造成人选空缺,经研究,可视情况根据笔试、面试的综合成绩排名由高到低的顺序依次递补,或不再递补,减少该岗位招聘人数或取消该岗位招聘。
4.因疫情防控要求,体检、考察等程序可视实际情况调整先后顺序。
(六)公示
根据考察和体检结果,由中国健康教育中心确定拟聘用人员,分别在中国健康教育中心网站、中央和国家机关所属事业单位公开招聘服务平台上公示7个工作日。
(七)聘用
经公示无异议的,办理入职聘用手续。
五、注意事项
1.应聘人员应对提交的报名表有关信息的真实性负责。若提供虚假信息,一经查实,取消聘用资格。
2.请报名人员注意报名截止时间,逾期报名的,不再受理。
3.联系电话:010-64263038 张老师。
